Q1:种植牙手术中,对于需要进行骨增量的患者,医生为什么要加盖一层屏障膜?
骨缺损是临床实践中常见的问题。1,2近年来,引导骨再生(GBR)技术为骨缺损修复和牙周炎、牙齿缺失等口腔临床问题提供了新的治疗选择。3,4 引导骨再生技术中使用屏障膜,通过阻断周围软组织成纤维细胞的生长,为骨表面成骨细胞提供充足增殖时间,从而实现组织再生与定向修复。5简单来说,骨增量治疗中放置屏障膜,本质是为了构建一个专属的骨再生空间,防止其他组织干扰,从而确保新骨能顺利生成并达到预期量,为后续的种植牙打好基础。
Q2:临床中使用的GBR膜有哪些?
GBR膜根据降解特性可分为不可吸收与可吸收两种类型。6不可吸收膜主要成分为聚四氟乙烯,这是最早应用于临床的膜材料。6但需在治疗结束后通过手术取出,增加了患者的痛苦和经济负担。7可吸收膜的研发解决了这一问题,现已成为临床应用的首选方案。8,9目前市场上在售的可吸收膜大部分是动物源性的真皮、胶原、基质膜等。
Q3:与其它类别的膜相比,SIS膜(猪小肠黏膜下层细胞外基质膜)在引导骨再生方面的表现如何?
针对这个问题,我们结合以下文献来解答。
文献题目:《Guided bone regeneration with extracellular matrix scaffold of small intestinal submucosa membrane》
期刊:《Journal of Biomaterials Applications》
研究目的:在该研究中,研究人员通过体外和体内实验,对SIS材料与牛真皮材料、牛胶原类材料的表面特性、生物相容性和骨再生能力进行系统对比研究,以期为GBR手术用屏障膜的研发开辟新的途径。
研究方法:
形态观察

图1: 三种膜材料的扫描电镜图像;(A)Bovine dermis膜×2000;(B)Collagen membrane膜×2000;(C)SIS膜×2000
通过扫描电镜观察三种膜材料的表面形貌。结果表明,Bovine dermis膜的正反面具有相同的致密结构,纤维明显且较粗。Collagen membrane膜与Bovine dermis膜相似,但其纤维结构更精细。SIS膜呈现出不对称性,正面平整致密,背面疏松多孔。
细胞增殖

图2:不同膜培养BMSCs的增殖情况
培养1d、3d、5d、7d后,采用CCK-8法检测BMSCs在3种膜和空白孔板上的增殖情况。结果显示,各组细胞增殖能力均随时间显著增加,相较于Bovine dermis膜及Collagen membrane膜组,SIS对细胞增殖的促进作用更强(图2)。
体外成骨因子表达

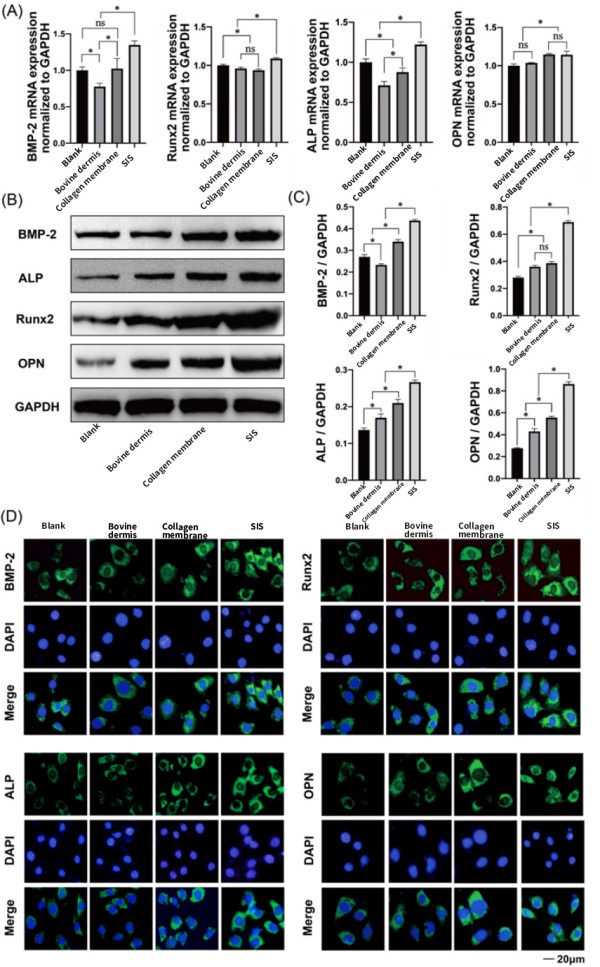
图3: 三种膜材料对BMSCs成骨相关因子的影响
SIS膜组BMP-2、Runx2、ALP和OPN的mRNA表达高于其他两种膜和空白组(图3A)。 通过Western blot检测蛋白质表达水平(图3B),SIS膜组四种成骨分化相关蛋白的表达明显高于其他两种膜和空白组(图3B和3C)。 使用免疫荧光染色进一步证实了SIS膜组BMP-2、Runx2、ALP和OPN蛋白质表达水平最高(图3D)。
体内成骨能力

图4 :体内成骨能力评估
6周时,大鼠颅骨缺损模型micro-CT三维重建结果显示空白对照组缺损区域几乎没有缩小,断层扫描结果显示缺损区域完全为低密度透射区域(图4A)。在Bovine dermis膜和Collagen membrane膜组中,缺损周围观察到少量新骨形成,但尚未完全愈合(图4A)。在SIS膜组中,骨缺损的范围明显小于其他组,断层扫描结果显示缺损区域存在骨密度增加的薄层图像(图4A)。此外,SIS膜组的BV/TV值也明显高于其他三组(图4B)。
组织学染色

图5:植入6周后的组织学分析;(A)HE染色;(B)Masson染色
HE染色和Masson染色评价纤维组织浸润和新骨形成。图5A显示空白对照组几乎没有新骨形成,缺损区充满纤维结缔组织。三个实验组缺损区均发现少量新骨组织,红染均匀,无明显炎症反应(图5A)。其中SIS膜组新骨形成量最多(图5A)。除此之外,SIS 膜组的胶原形成比Bovine dermis膜和Collagen membrane膜组更成熟(图5B)。
总结:SIS膜作为一种可吸收胶原膜,具有很高的生物相容性,可以有效阻止来自周围软组织的成纤维细胞的长入,使骨细胞有足够的时间增殖,且保留了细胞外基质原有的三维结构,从而可以为骨细胞的生长提供良好的支架。与其它胶原膜相比,SIS膜含有多种生长因子(TGFβ1、VEGF、FGF2),多种蛋白(FN、LN糖蛋白)、多肽以及I、III型胶原蛋白,能有效促进、加快骨再生,相较于牛真皮材料和牛胶原类材料,可以达到更好的骨修复效果。

参考文献:
1. Nauth A, Schemitsch E, Norris B, et al. Critical-size bone defects: is there a consensus for diagnosis and treatment? J Orthop Trauma 2018; 32(Suppl 1):S7–S11.
2. Boda SK, Almoshari Y, Wang H, et al. Mineralized nanofiber segments coupled with calcium-binding BMP-2 peptides for alveolar bone regeneration. Acta Biomater 2019; 85:282–293.
3. Khojasteh A, Kheiri L, Motamedian SR, et al. Guided bone regeneration for the reconstruction of alveolar bone defects. Ann Maxillofac Surg 2017; 7(2): 263–277.
4. Dimitriou R, Jones E, McGonagle D, et al. Bone regeneration:current concepts and future directions. BMC Med 2011; 9: 66.
5. Sheikh Z, Qureshi J, Alshahrani AM, et al. Collagen based barrier membranes for periodontal guided bone regeneration applications. Odontology 2017; 105(1): 1–12.
6. Retzepi M and Donos N. Guided bone regeneration: biological principle and therapeutic applications. Clin Oral Implants Res 2010; 21(6): 567–576.
7. Hardwick R, Hayes BK, Flynn C, et al. Devices for dentoalveolar regeneration: an up-to-date literature review. J Periodontol 1995; 66(6): 495–505.
8. Song JH, Kim HE, Kim HW, et al. Collagen-apatite nanocomposite membranes for guided bone regeneration. J Biomed Mater Res B Appl Biomater 2007; 83(1): 248–257.
9. Soldatos NK, Stylianou P, Koidou VP, et al. Limitations and options using resorbable versus nonresorbable membranes for successful guided bone regeneration. Quintessence Int 2017; 48(2): 131–147.

《中国肺癌杂志》2024年6月第27卷第...

2024年12月6日,为期三天的SDHE...

理智弄槽外科韵,巴山蜀水天府情。2024...

6月11日,由中华口腔医学会主办的“口腔...

近日,《中华胸心血管外科杂志》2024年...

2024年5月9日,在VBEF未来医疗生...

新春伊始,万象更新。博辉瑞进迎来新春“开...

12月22日,《陕西省际联盟硬脑(脊)膜...

落叶飘零随风拂,初冬悄然而至。随着冬天一...

清风入梦时,春和正景明。四月芳菲至,等你...
版权所有北京博辉瑞进生物科技有限公司 京ICP备16026579号 (京)-非经营性-2017-0030
京公网安备 11011502006176号 (京)网药械信息备字(2022)第00096号