由外伤或内源性因素引起的软组织损伤临床十分常见,这类损伤的治疗需要精细的创面处理和有效的组织再生支持。例如,外伤或原发性/继发性肿瘤切除术后的的腹壁缺损易发生疝和危及生命的肠梗阻,给外科医生带来挑战,也给患者带来巨大痛苦;而皮肤损伤作为最常见的软组织损伤类型,尤其是与糖尿病等慢性疾病相关的皮肤伤口,往往难以自愈。
长期以来,软组织损伤的无张力修复理念已得到广泛认可,这也推动了外科补片的临床应用。基于猪小肠黏膜下层细胞外基质生物材料(SIS材料)为原料的SIS生物补片,已历经数十年的临床实践验证:SIS材料富含生物活性成分,可快速促进组织长入和新生血管形成,实现与周围组织的紧密持久整合。随着SIS材料的逐步降解,新生组织会同步形成,能够有效维持腹部解剖结构的完整性并助力功能性恢复,为患者提供了更安全有效的治疗选择。但在大多数情况下,SIS补片的固定仍然依赖于缝线或吻合器,这一操作不仅耗时较长,还会造成应力集中、继发性组织损伤和炎症细胞过度浸润等问题,从而引发感染和慢性疼痛等术后并发症。生物粘合剂有望实现无缝线伤口闭合,但目前市售的生物胶,因其基材韧性和粘合强度较低,尤其是在潮湿环境下经常出现粘合失败。因此,实现外科补片与组织之间的牢固粘合是迫切需要解决的问题。

图为:文章首页

图为:A-SIS补片的制备及其在软组织中的应用示意图
针对这一临床痛点,博辉瑞进联合北京大学第三医院、天津医科大学总医院、天津医科大学口腔医院专家团队,基于博辉瑞进自主创新研发的SIS材料技术平台,开发了一种新型自粘性小肠黏膜下层补片(A-SIS),该补片的制备原理是在SIS补片表面原位聚合可生物降解的水凝胶粘合层。A-SIS补片表现出更优异的拉伸强度和生物降解性,同时对包括皮肤、心脏、胃和肠道在内的多种软组织具有强湿粘附性,其在猪皮模型中的剪切强度达到100 kPa,界面韧性达到700 J/m²。

图为:A-SIS生物补片制备流程示意图、宏观照片和扫描电镜图片、拉伸曲线和拉伸强度测试、降解测试、体外生物相容性测试

图为:A-SIS补片与湿组织粘合机制示意图以及与各种猪湿润组织的搭接剪切粘合强度和界面韧性
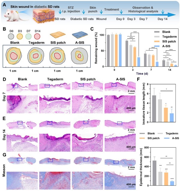
体内实验结果显示,与传统缝合固定的SIS补片相比,A-SIS补片可显著缩短手术操作时间,同时更好地促进组织整合、减少炎症细胞浸润。在临床前猪模型中,A-SIS 补片有效加速糖尿病溃疡和全层皮肤创面的愈合进程,能够促进腹壁缺损的修复。

图为:SIS补片和A-SIS补片在腹壁再生中的应用示意图以及在小鼠腹壁缺损模型应用

图为:糖尿病大鼠全层皮肤创伤模型示意图

图为:临床前猪全层皮肤创伤模型示意图
本研究开发了一种具备集成强粘合界面的可生物降解SIS补片,旨在实现无缝线植入并高效修复软组织缺损。A-SIS补片表现出更高的拉伸强度,并保持了良好的细胞相容性和生物降解性。更重要的是,A-SIS补片展现出强大的湿粘附能力,经剪切试验和剥离试验证实,无需缝合即可牢固粘附组织,从而缩短手术时间,减少炎症细胞向补片与组织界面的浸润。在大鼠腹壁缺损模型中证实,相比较传统缝合补片,A-SIS补片可带来更好的愈合效果。此外,在大鼠和猪的糖尿病溃疡全层皮肤缺损模型中,A-SIS补片也展现出了加速皮肤伤口愈合的潜力。综上,A-SIS补片是自粘附生物补片的典型代表,为软组织缺损修复提供了一种极具应用前景的无缝线解决方案。
目前,相关研究成果以《Decellularized extracellular matrix bio-patch with strong and biodegradable wet adhesive interface for sutureless soft tissue defect repair》为题,已发表于权威期刊《Journal of Nanobiotechnology》,影响因子12.6 。

《中国肺癌杂志》2024年6月第27卷第...

2024年12月6日,为期三天的SDHE...

理智弄槽外科韵,巴山蜀水天府情。2024...

近日,《中华胸心血管外科杂志》2024年...

2024年5月9日,在VBEF未来医疗生...

新春伊始,万象更新。博辉瑞进迎来新春“开...
版权所有北京博辉瑞进生物科技股份有限公司 京ICP备16026579号 (京)-非经营性-2017-0030
京公网安备 11011502006176号 药品医疗器械网络信息服务备案(京)网药械信息备字(2022)第00096号