胰空肠吻合术是治疗胰腺癌、胰腺炎等胰腺疾病的常见外科术式,全球范围内这类手术的数量正逐年增加。但术后并发症,尤其是胰漏,仍是影响患者预后的主要因素之一。术后胰漏多因术中吻合口密封不全或愈合不良引起,严重时可能引发腹膜炎、感染、脓肿,甚至危及生命。吻合口愈合的速度和质量对手术成功至关重要,然而现有手术技术和材料仍有局限,无法彻底解决胰漏及吻合口愈合不良的问题。因此,开发一种高效密封材料,增强胰腺吻合口的密封性能并促进组织愈合,是胰腺外科领域亟待攻克的关键难题。这不仅能提高手术成功率,还能显著改善患者术后预后。

图为:文章首页
基于此,博辉瑞进联合四川省人民医院专家团队,依托博辉瑞进可吸收医用组织胶平台技术,开发出了一种基于M2型巨噬细胞来源外泌体(ExoM2)负载于高粘性聚乙二醇水凝胶(PEG/ExoM2)的新型生物材料,并探讨其在促进组织修复领域的应用潜力。
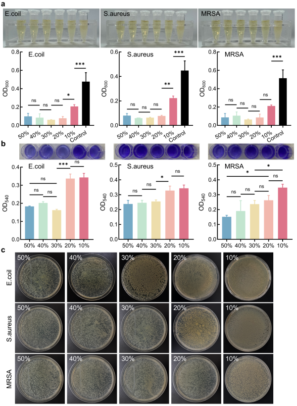
M2型巨噬细胞外泌体具备出色的抗炎特性与血管生成促进能力,被认为是理想的组织再生成分。PEG/ExoM2水凝胶力学性能优异,不仅拥有良好的拉伸强度和溶胀性能,还具备较强的抗菌活性。

图为:PEG水凝胶的组织粘性测试
图为:PEG水凝胶的抗菌性研究

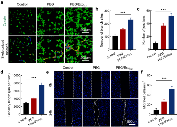
图为:PEG水凝胶诱导血管化研究
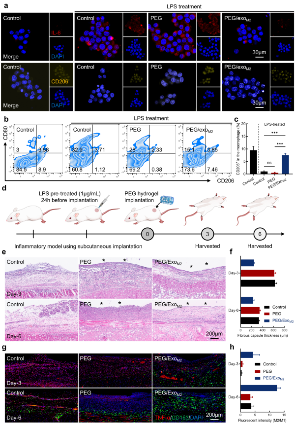
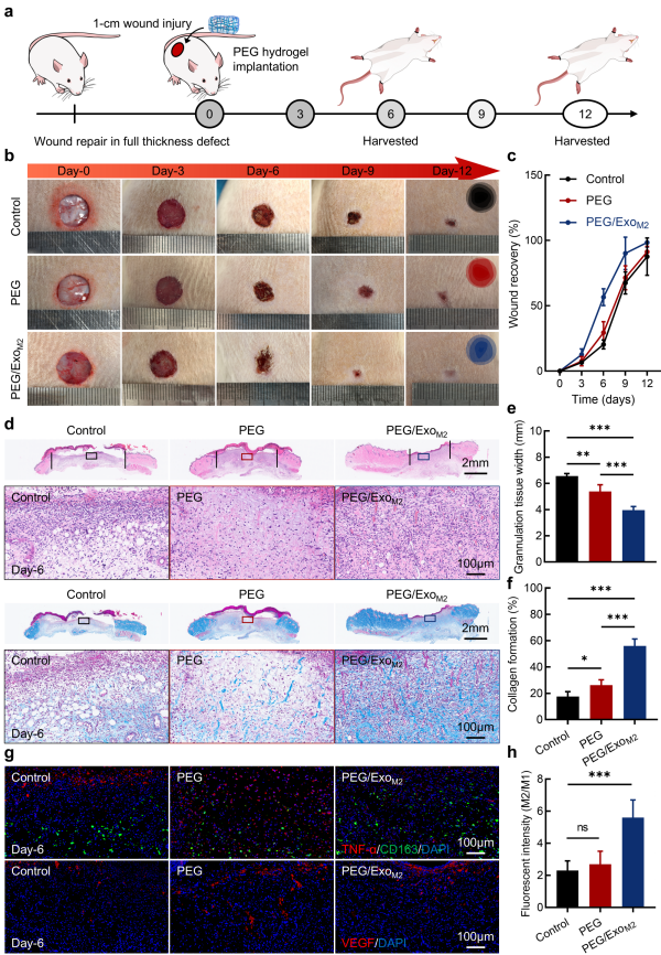
体外实验结果显示,PEG/ExoM2可有效促进血管生成与细胞迁移,同时对巨噬细胞的炎症反应起到良好的调节作用。体内实验进一步验证了其效果:在皮下植入模型中,PEG/ExoM2能显著减少纤维化和炎症反应,明显改善组织再生能力。在胰腺空肠吻合模型中,PEG/ExoM2可有效促进术后伤口闭合,降低胰漏风险,且在不引发免疫排斥的前提下,显著增强组织修复效果。

图为:PEG水凝胶的炎症调控能力研究
图为:PEG水凝胶促进组织修复研究

图为:PEG水凝胶在胰肠吻合手术的应用
综上可知,M2型巨噬细胞外泌体负载的高粘性PEG水凝胶(PEG/ExoM2)是一种极具应用前景的生物材料,在组织修复与再生领域,尤其是外科手术伤口愈合方向,具有重要的临床转化潜力,为改善外科创口修复提供了新的解决方案。
目前,该研究成果《Engineering M2 macrophage-derived exosome-loaded PEG hydrogels for preventing pancreatic leakage and facilitating anastomotic healing》已被中科院一区TOP期刊《Chemical Engineering Journal》收录,影响因子13.2。

《中国肺癌杂志》2024年6月第27卷第...

2024年12月6日,为期三天的SDHE...

理智弄槽外科韵,巴山蜀水天府情。2024...

6月11日,由中华口腔医学会主办的“口腔...

近日,《中华胸心血管外科杂志》2024年...

2024年5月9日,在VBEF未来医疗生...

新春伊始,万象更新。博辉瑞进迎来新春“开...

12月22日,《陕西省际联盟硬脑(脊)膜...

落叶飘零随风拂,初冬悄然而至。随着冬天一...

清风入梦时,春和正景明。四月芳菲至,等你...
版权所有北京博辉瑞进生物科技有限公司 京ICP备16026579号 (京)-非经营性-2017-0030
京公网安备 11011502006176号 (京)网药械信息备字(2022)第00096号